Home
Profil
Visi dan Misi
Sejarah
Data Pegawai
ASN
PHL
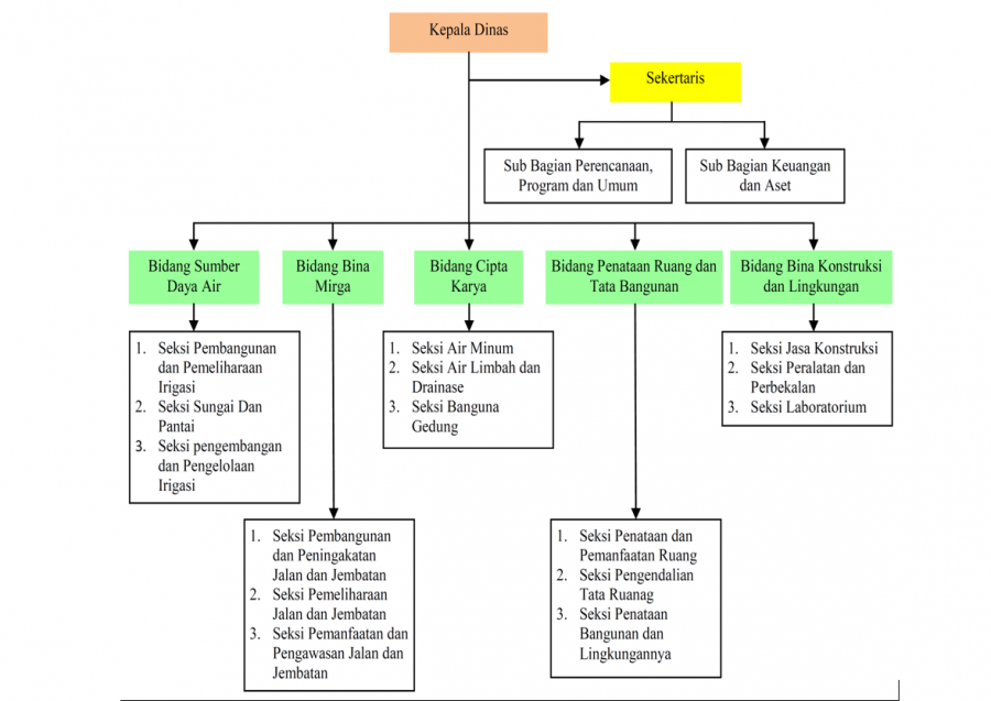
Struktur Organisasi
Motto dan Lambang
Media PUPR
Berita PUPR
Berita
Pengumuman
Galeri
Our Project
Sumber Daya Air
Bina Marga
Cipta Karya
Jasa Konstruksi
Tata Ruang
Dokumen
Layanan PUPR
Pengaduan
Kontak Kami
Struktur Organisasi
Home
Struktur Organisasi